杭州电子科技大学都电子消息工程国际学院由杭州电子科技大学和国都市大学合做举办,是国内首家设立集成电本科专业和博士专业的中外合做办学机构。
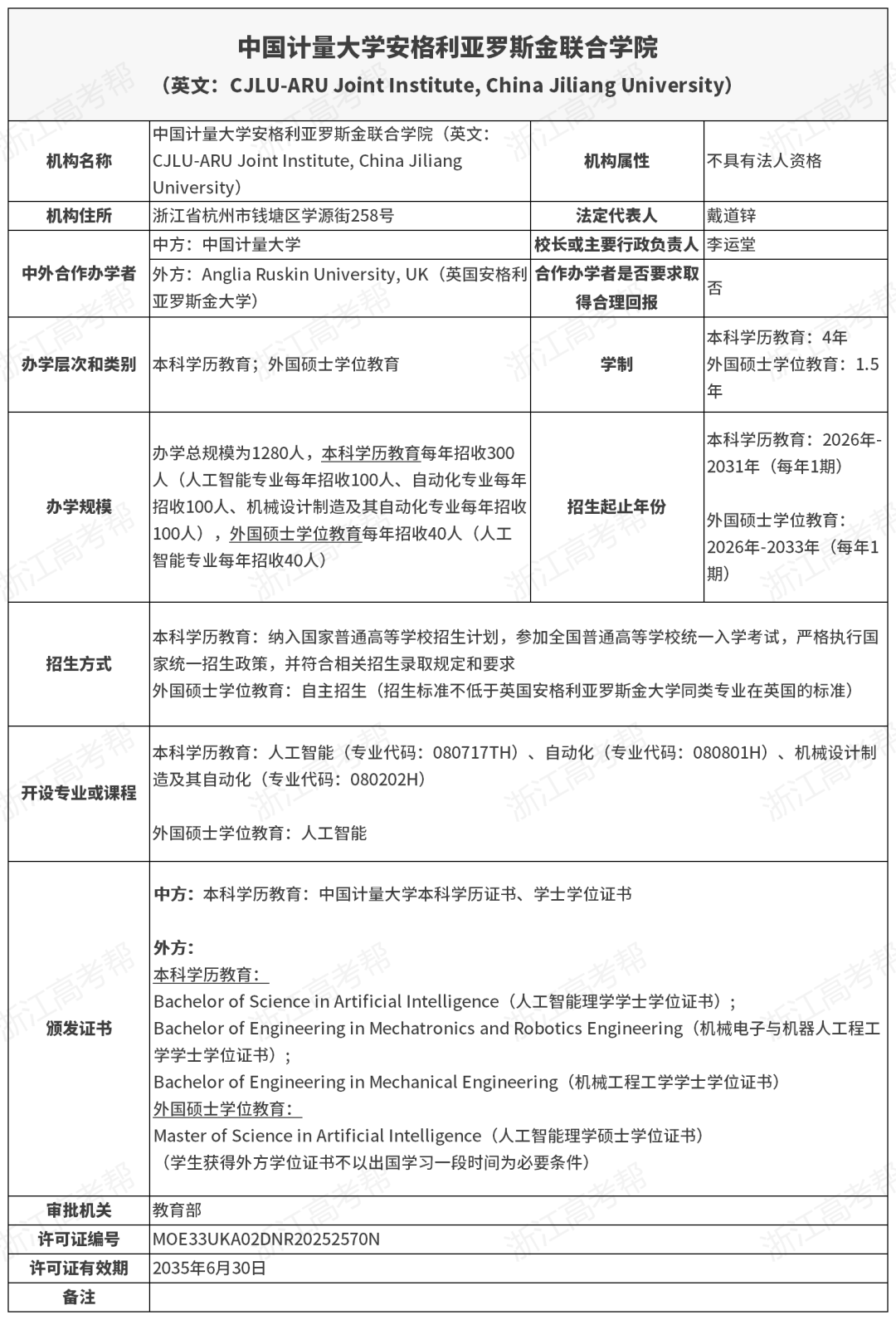
学院开展本科、别离采用“4+0”“1+1+1”“2+2”培育模式,开设电子消息工程、集成电设想取集成系统、人工智能等3个本科专业、集成电工程硕士专业和集成电科学取工程博士专业。合适结业前提可获得杭州电子科技大学结业证书,以及两校别离授予的学位证书。开设人工智能专业、从动化专业、培育“机械—节制—智能一体化”复合型新工科人才,帮力新质出产力成长及制制强国扶植,努力于打形成为工程教育范畴中英国际合做的示范。

等4个本科专业,通信工程、计较机手艺、人工智能、机械人工程、航空工程、智能制制手艺等6个硕士专业和通信工程、计较机手艺、机械人工程、智能制制手艺等4个博士专业。





理工学院招生纳入国度通俗高档学校招生打算,施行国度同一招生政策。办学总规模为1080人,打算于2026年启动招生。
实施本科条理学历教育,开设使用化学、学制4年,采用“3+1”双校园双学位办学模式,学生前三年正在台州学院进修,第四年赴美进修,达到响应前提后获颁布中美两校学士学位。

招生体例:纳入国度通俗高档学校招生打算,加入全国通俗高档学校同一入学测验,严酷施行国度同一招生政策,并合适相关招生登科和要求?。
招生体例:纳入国度通俗高档学校招生打算,加入全国通俗高档学校同一入学测验,严酷施行国度同一招生政策,并合适相关招生登科和要求。